新时代能源领域民营企业发展情况研究
杨永明 邱丽静 罗曼
(中能传媒能源安全新战略研究院)
党的二十大报告中指出,“毫不动摇巩固和发展公有制经济,毫不动摇鼓励、支持、引导非公有制经济发展”“优化民营企业发展环境,依法保护民营企业产权和企业家权益,促进民营经济发展壮大”。民营经济是我国经济制度的内在要素,是推进中国式现代化建设的重要力量。
实现能源经济高质量发展,离不开民营企业的强力支撑。相比体量大、资金雄厚、承担核心能源供应工作的国企,民企资本规模较小、融资能力较弱,但其运行机制更加灵活,激励措施更加到位,具有成本优势以及对市场的迅速反应能力。近年来,能源民企紧抓政策和市场红利,不断发展壮大,在传统能源细分领域、新能源新兴领域展现出蓬勃的发展活力。同时,能源民企在政策机制、融资、创新、国际化等方面仍面临不少困难与挑战。面对这些问题,需要综合施策,着力破除发展瓶颈,形成支撑能源民企高质量发展的友好环境和内生动力。
一、能源领域支持民营企业发展的政策不断完备
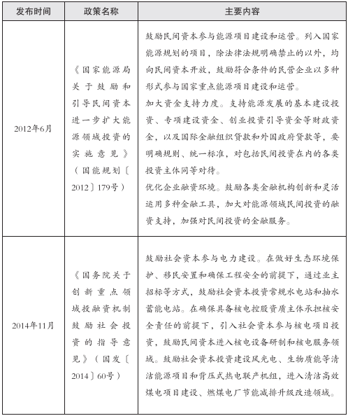
促进民营经济发展壮大,离不开合适的环境和土壤。据不完全统计,近年来国家发展改革委、国家能源局等部门出台涉及民企支持政策近50项,其中专项支持政策超过20项,国家能源局作为主管部门发布的政策超过10项1,为民营企业发展营造了良好的法治环境和营商环境。
(一)降低民营资本准入门槛,实现民营企业能进尽进
一是电力领域。支持民营企业以控股或参股形式开展发电配电售电业务。我国自2016年起先后分五批开展增量配电业务改革试点,有序放开配电网业务,鼓励社会资本投资、建设、运营增量配电网。鼓励符合条件的企业从事售电业务,赋予用户更多自主选择权。加快电网企业剥离装备制造等竞争性业务。国家能源局在“对十三届全国人大三次会议第9637号建议的答复”中提出,创新完善源网荷储一体化、增量配电业务、综合能源服务等新模式新业态市场准入制度,破除投资运营、参与用户侧市场交易等体制机制壁垒,营造有利于各类商业模式创新和可持续发展的市场环境。
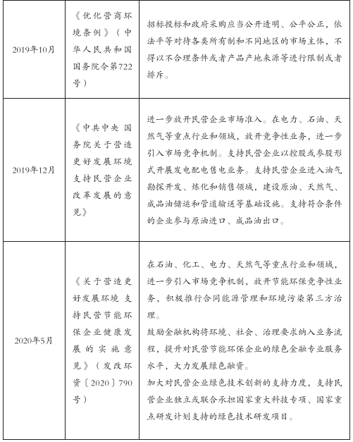
二是油气领域。2017年发布的《中共中央 国务院关于深化石油天然气体制改革的若干意见》要求,完善并有序放开油气勘查开采体制,完善油气管网公平接入机制,油气干线管道、省内和省际管网均向第三方市场主体公平开放。2019年12月出台的《中共中央 国务院关于营造更好发展环境支持民营企业改革发展的意见》明确指出,支持民营企业进入油气勘探开发、炼化和销售领域,建设原油、天然气、成品油储运和管道输送等基础设施,支持符合条件的企业参与原油进口、成品油出口。同年12月,国家管网公司成立,油气管输和生产、销售分开,并且向第三方市场主体公平开放,为民营油企更平等地参与油气市场竞争敞开大门。
三是新能源和新兴产业领域。鼓励支持民营资本参与各类新能源项目开发建设运营。包括:支持民营资本扩大风能、太阳能、地热能、生物质能领域投资,开发储能技术、材料和装备,参与新能源汽车供能设施建设,参与新能源示范城市、绿色能源示范县和太阳能示范村建设。支持民营企业以需求为导向,积极投资建设集中式或分布式新能源、大容量储能设施,开展“风光水火储一体化”“源网荷储一体化”示范项目建设。支持民营企业加大太阳能发电、风电、生物质发电、储能等节能降碳领域的投资力度。
四是科技创新项目建设方面。鼓励民间资本积极参与国家产业创新中心、国家技术创新中心、国家能源研发创新平台、国家工程研究中心、国家企业技术中心等创新平台建设,支持民营企业承担国家重大科技战略任务。
五是国家重大能源工程建设方面。国家和地方均出台一系列政策文件鼓励和吸引民间资本参与国家能源重大工程建设。例如,国家发展改革委发布《关于进一步完善政策环境加大力度支持民间投资发展的意见》提出,根据“十四五”规划102项重大工程、国家重大战略等明确的重点建设任务,选择具备一定收益水平、条件相对成熟的项目,多种方式吸引民间资本参与。各地方政府也多措并举支持民营企业投资建设各类能源项目。
六是能源基础设施建设方面。鼓励民企参与石油和天然气管网建设、电力建设。《中共中央 国务院关于营造更好发展环境支持民营企业改革发展的意见》明确指出,支持民营企业建设原油、天然气、成品油储运和管道输送等基础设施。国家发展改革委、国家能源局发布《关于推进电力源网荷储一体化和多能互补发展的指导意见》再次提出,鼓励社会资本等各类投资主体投资各类电源、储能及增量配电网项目,或通过资本合作等方式建立联合体参与项目投资开发建设。
(二)营造公开透明便利的准入环境,推动民间投资项目加快实施
一是深化“放管服”改革。国家能源局发布的《能源领域深化“放管服”改革优化营商环境实施意见》《2022年深化“放管服”改革优化营商环境重点任务分工方案》等一系列优化营商环境的法律法规和政策文件,对行政审批制度改革、能源领域科学监管、优化政务服务等做出了具体安排,为能源民营企业发展创造良好的营商环境。具体措施包括减少前置审批事项,降低市场准入门槛,加强和规范事中事后监管;提升“获得电力”服务水平,压减办电时间、环节和成本;推行“互联网+政务”服务,推进能源政务服务事项“一窗受理”“应进必进”,提升“一站式”服务水平等。
二是完善招投标机制。2020年1月1日起施行的《优化营商环境条例》明确要求,招标投标和政府采购应当公开透明、公平公正,依法平等对待各类所有制和不同地区的市场主体,不得以不合理条件或者产品产地来源等进行限制或者排斥。国家发展改革委等部门发布《关于建立健全招标投标领域优化营商环境长效机制的通知》提出,加快落实工业、能源等行业领域招标投标活动的行政监督职责。国家能源局发布《能源领域深化“放管服”改革优化营商环境实施意见》进一步明确,提升能源领域招投标透明度和规范性,电网企业、油气管网企业等能源企业要进一步规范招投标管理,完善制度规则、清理隐性壁垒、加强信息公开,进一步营造公平竞争市场环境。
(三)全方位完善配套支持政策,激发民营企业活力和创造力
一是加大融资信贷支持力度。《中共中央 国务院关于营造更好发展环境支持民营企业改革发展的意见》、国家发展改革委《关于进一步完善政策环境加大力度支持民间投资发展的意见》、国家发展改革委等部门《关于营造更好发展环境 支持民营节能环保企业健康发展的实施意见》等一系列政策印发实施,不断完善民营企业直接融资支持制度,健全民营企业融资增信支持体系。并提出积极发展绿色信贷,拓宽节能产业增信方式,加快民间投资项目前期工作,加强用能、资金等要素保障。
二是加大财政资金支持力度。国家能源局发布《关于鼓励和引导民间资本进一步扩大能源领域投资的实施意见》指出,支持能源发展的基本建设投资、专项建设资金、创业投资引导资金等财政资金,以及国际金融组织贷款和外国政府贷款等,要明确规则、统一标准,对包括民间投资在内的各类投资主体同等对待。国家发展改革委印发《关于进一步完善政策环境加大力度支持民间投资发展的意见》指出,在安排各类政府性投资资金时,对民营企业一视同仁,积极利用投资补助、贷款贴息等方式,支持符合条件的民间投资项目建设。
三是持续推进减税降费。国家发展改革委、财政部等部门出台一系列税收优惠政策、价格优惠政策,以鼓励和引导民间资本进入能源领域。例如,对符合条件的新能源企业和项目,免征企业所得税、增值税、城市维护建设税等。国家发展改革委等部门发布《关于支持民营企业加快改革发展与转型升级的实施意见》提出,要进一步降低民营企业用能用网成本。落实阶段性降低企业用电价格的支持政策,持续推进将除高耗能以外的大工业和一般工商业电价全年降低5%。切实加强转供电价格监管,确保民营企业及时足额享受降价红利。同时,多地出台政策降低民营企业用电成本,支持民营企业同等享受优惠电价政策。
四是推动企业转型升级和科技创新。《中共中央国务院关于营造更好发展环境支持民营企业改革发展的意见》、国家发展改革委等部门《关于支持民营企业加快改革发展与转型升级的实施意见》等政策文件均提出,要推动民营企业加快转型升级,包括:鼓励产业引导基金加大支持力度,支持传统产业改造升级,支持民营企业平等参与项目投资,引导民营企业聚焦主业和核心技术,提升民营企业应急物资供给保障能力。从科技创新能力来看,国家发展改革委等部门发布《关于营造更好发展环境 支持民营节能环保企业健康发展的实施意见》指出,要加大对民营企业绿色技术创新的支持力度,支持民营企业独立或联合承担国家重大科技专项、国家重点研发计划支持的绿色技术研发项目。国家能源局、科学技术部发布《“十四五”能源领域科技创新规划》提出,鼓励民营企业加强能源技术创新,加大研发投入,专注细分市场,掌握独门绝技,独立或与有关方面联合承担规划确定的重点任务。
二、能源领域民营企业不断发展壮大
在政策的大力支持、营商环境的不断优化下,能源领域民营企业紧抓政策和市场红利,企业数量不断增加、发展规模不断壮大,在传统能源领域、新兴领域展现出蓬勃活力。与此同时,能源民企积极履行社会责任,成为能源行业“走出去”的重要力量。
(一)能源民企整体实力稳步提升
在全国工商联2022年9月发布的“中国民营企业500强”榜单2中,有93家能源相关企业上榜3,占据榜单份额的18.6%。传统能源领域进入榜单的有58家石油化工企业,3家煤炭企业,3家燃气企业;新能源领域4进入榜单的有12家光伏制造企业,3家风电制造企业,5家储能企业,9家新能源汽车制造企业。此次民营企业500强入围门槛达263.67亿元,上榜的能源相关企业中,有9家同时入围2022年《财富》杂志世界500强榜单,20家企业营业收入突破千亿元,13家企业税后净利润超过百亿元。对比之下,全国工商联于十年前发布的“2013中国民营企业500强”入围门槛仅为77.72亿元,进入榜单的能源相关企业68家,其中66家来自传统能源领域,以新能源为主营业务的仅有2家,当年所有上榜的能源相关企业营业收入均未超过千亿元,税后净利润最高的为64.54亿元。十年间,民营资本加大能源产业尤其是新能源产业布局,能源领域民企进入数量大幅增长。能源民企营收、利润等指标整体提升的同时,也成为我国能源行业高质量发展的推动力量。
(二)能源民企通过资本市场逐步做大做强
在资本市场,能源企业构成重要的上市公司阵营。近年来新能源领域融资需求进入高峰期,创业板和科创板为民营企业提供了重要的融资渠道,一批优质新能源企业相继在上交所科创板和深交所创业板上市,产业链与资本链深度融合,成为新能源产业发展的先行区。以光伏领域为例,截至2022年12月30日收盘,110家光伏上市公司总市值已达到35446.4亿元。在光伏市值前十强中,民企占7席。根据已披露的信息整理,2022年,包括上交所、深交所、北交所和港交所在内的股市,有超百家新能源相关企业申请IPO,以光伏企业为代表的一批新能源概念股陆续登陆资本市场,全年新增新能源上市企业18家,首发募资总计422亿元,其中民企14家,首发募资总计348亿元。截至2023年4月30日,A股上市公司2022年度年报全部披露完毕,统计数据显示,主营业务中包含光伏业务的上市公司总计94家,2022年年报中,营收总计超1.6万亿元。光伏组件出货全球排名前五的隆基绿能、晶科能源、天合光能、晶澳科技等公司上年业绩增幅均超50%。
(三)能源民企在传统能源领域规模不断扩大
一是在油气领域。近年来随着油气体制改革深入推进,各环节垄断局面逐一被打破。在上游市场,民营企业依靠自身体制与机制的优势参与装备制造、工程服务、勘探开发等业务的市场竞争,市场占比达10%左右。在中游市场,民间资本积极参与LNG接收站和储气库等基础设施建设运营,截至2022年9月,民营企业共建设运营LNG接收站4座,接收能力接近1000万吨/年。在炼化市场,民营企业新建炼化项目成为炼油新增产能的主力,恒力、荣盛、盛虹等纷纷上马投资规模百亿级别炼化项目,大型民营炼化企业产业链一体化优势逐步显现。在进出口市场,民营企业获得原油非国营贸易进口资格、成品油非国营出口资格,成为国际油气贸易领域活跃且重要的参与力量。
二是在电力领域。民企不断拓展配售电业务,通过整合电力产业链上下游资源,在电能销售、配电服务、智慧能源等方面,为客户提供“一站式”的多元化综合能源服务,有力服务终端用能需求。以国内最早允许售电企业参与竞争交易的广东省为例,2017-2021年广东省注册的售电企业数量分别为374、412、436、477、507家,其中民营售电公司数量最多时为375家,占比78.6%。
三是在核电领域。吉利参股浙江三澳核电项目,开创民营资本参股投资核电项目先河,推动垄断行业改革提速落地。
(四)能源民企在新能源新兴领域不断拓展
一是在新能源项目开发方面。民营企业相比国有企业更早入场新能源,早期民营企业占据了我国新能源产业的主导地位。光伏电站2018年以前主要由民企推动建设。数据显示,2022年我国在新疆、内蒙古等19个地区公示新能源指标项目超过400吉瓦,除部分地区未公示具体企业外,已公示项目规模286.8吉瓦。央国企获取指标250.89吉瓦,占87.48%;民营企业获取指标35.91吉瓦,占12.52%。我国光伏电站开发已形成国企为主、民企为辅的市场格局。
二是在新能源装备制造领域。近年来,能源民企在业务上深耕细作、高度聚焦,如光伏组件头部企业晶科能源拥有垂直一体化产能,业务涵盖优质的硅锭、硅片、电池片生产以及高效单多晶光伏组件制造,为全球多国的地面电站、商业以及民用客户提供太阳能产品、解决方案和技术服务。与此同时,越来越多民营企业抓住新一轮市场大洗牌的机遇,在做好主营业务的同时,通过收购、合并、投资等方式切入光伏、风电、储能、氢能等赛道,带动新能源产业链快速发展壮大。
(五)能源民企合纵连横促进产业协同发展
近年来,在政策推动及巨大市场前景下,民营企业整合资源,合纵连横,在清洁能源领域开辟新的市场,寻找新的业务增长点。2021年下半年以来,国家电投、中国华能等央企加快从民企手中收购屋顶分布式光伏资产;多家央企与宁德时代、中创新航、国轩高科、鹏辉能源、海辰储能、欣旺达等企业签署合作协议共同布局储能市场;中国石油、中国石化等央企携手民企开展分布式光伏建设,其中中国石化与隆基绿能共同打造147座分布式光伏加油站,广泛分布在陕西、湖北、安徽及广东等地。国企的实力与民企的技术、管理结合,极大地推动新能源产业健康快速发展,除了提升产业价值,国企民企的结合也是推动我国经济体制改革的重要力量。
除了与国企央企的合作外,民营企业与外资企业,以及民营企业之间也开展大规模合作,以开拓新的市场空间。能源民企之间优势互补,各自发挥所长,形成统一合力。如宁德时代与晶科能源联手,通过共同建设和运营的方式开展“光储一体化”项目合作;隆基绿能、林洋能源、阳光电源等企业近年先后合资成立氢能企业,其中林洋能源与上海舜华新能源系统有限公司2021年8月签署合资协议,提出力争5年内将合资公司打造成行业领先的先进高效制氢装备制造企业。与外资合作方面,宁德时代与汽车巨头福特在美国合资建厂,实现了中国新能源汽车技术的“反向输出”,也再一次印证了中国新能源汽车产业的崛起与发展。
(六)能源民企积极履行社会责任
近年来,近13万家民营企业精准帮扶13.91万个村,带动和惠及1803.85万建档立卡贫困人口,为减贫事业贡献了民企智慧。“万企兴万村”行动作为引导全国民营企业参与乡村振兴的重要工作品牌,在全面推进乡村振兴、实现全体人民共同富裕中发挥着重要作用。能源民企投身乡村振兴战略和“万企兴万村”行动,稳岗促就业,积极履行社会责任。国内光伏制造95%以上是民企,创新“光伏+”成为能源民企开展精准扶贫的一大方向。如中利集团实施“贫困村光伏农场”特色农业、种养殖业,创新了“智能光伏+特色农业+农民就业”的精准脱贫模式,并与全国100多个贫困县签订了“光伏+”的包县脱贫协议,带动贫困村农业技术、配套业、物流等综合发展;林洋集团致力于智慧分布式能源扶贫,通过“牡丹+光伏”创新产业扶贫模式,在山东、安徽、江苏等地建立扶贫光伏电站等。
(七)能源民企是行业“走出去”的重要力量
近年来,能源民企积极开拓国际市场,成为“走出去”的重要力量。
一是在传统能源领域。民营资本参与海外油气投资逐年增加,目前我国有30余家能源企业参与200多个海外油气项目投资,业务遍及全球50多个国家,其中涉及民营企业超过20家。
二是在新能源领域。民营企业通过海外建设生产基地、研发机构、销售机构等直接投资方式深度嵌入全球价值链,不断提升国际市场竞争力。新能源民企在境外设厂以光伏组件及电池工厂为主,光伏制造项目以越南、马来西亚、泰国等国为重点区域,东南亚地区建厂占我国光伏境外工厂总量的60%左右。我国的太阳能组件供应占全球制造业的近70%,风电涡轮机在全球占比高达50%。
三是在新能源汽车领域。民企加速出海,仅宁德时代和比亚迪两家企业的电池产量就占全球新能源汽车电池产量的一半以上。
三、能源领域民营企业仍面临发展短板
尽管取得了一定的成绩,但是在外部环境多变、经济下行压力加大的背景下,能源民企个别经营指标出现波动,自身发展的质量也有待进一步提高。同时,准入难、融资难、维权难等共性问题也始终存在,成为能源民企做强做优路上无可回避的现实挑战。
(一)民营企业自身实力仍是短板
能源行业油气、电力等重点领域虽向民营资本放开,但民营企业人才、技术、资金等条件普遍不足,限制了其进入油气、电力等领域的发展机会。以油气为例,行业具有资本密集、技术密集及行业准入标准高等特点,上游领域虽完全放开,但民企“半路出家”,不论体量还是资金实力都不占优势,进入上游面临勘探难度大、区块和资源赋存条件复杂等挑战,即便获得勘探成果,后期如何调动市场资源,挖掘现有区块潜力仍是需要面对的问题。
(二)财务风险防控仍需继续加强
前两年疫情对民营企业冲击明显,企业用工、用地、原材料等成本上升明显,企业整体营商成本较高,资金紧张,应收账款明显增多,民营企业尤其是小企业综合经营状况明显下滑且近年来一直处于低位徘徊。银行对民营企业的支持力度不够,在货币紧缩的环境下,商业银行一般都会“抓大放小”,首先砍掉的就是那些风险级别较高的中小企业贷款,造成民企贷款融资开发不足。而大型企业总体杠杆水平偏高,企业风险防控的压力持续加大,企业投资意愿和新增投资缩减,融资渠道收缩态势比较明显,融资难融资贵仍局部存在。全国工商联数据显示,2022年民营企业500强企业直接融资力度相较上年进一步减弱。
(三)创新驱动能级有待提高
一直以来,创新是企业发展的内生动力,“双碳”目标下,处于低碳转型期的能源企业,尤其需要核心竞争力。2022年中国民营企业500强中研发经费投入强度小于1%的企业占比高达51%,中小型民营企业研发强度则更低,甚至没有研发投入。研发投入不足,严重阻碍了企业进行技术改进和创新,再加上民企本身融资难、经营成本高,多数企业转型之路动力有余而创新不足,严重阻碍了自身发展。
(四)国际化发展挑战增多
随着产能快速扩张,我国清洁能源产业除满足国内市场需求外,与国际市场联系将更加紧密。而放眼世界,经济形势总体不容乐观,不稳定、不确定、难预料因素较多,民企国际化经营的风险增大。在逆全球化浪潮中,供应链进一步区域化、短链化成为趋势。国际间贸易纷争不断挑起,清洁能源制造民企“走出去”的困难挑战增多。以民企占主导的光伏制造业为例,2022年底,商务部贸易救济调查局相关负责人表示,我国是贸易调查的最大目标,其中,光伏是贸易摩擦的重灾区。过去十年,美国、欧盟六个国家和地区对我国光伏产品发起16起贸易调查,其形式涵盖了反倾销、反补贴、保障措施、反规避等各种传统手段。
四、相关建议
鉴于当前民营企业面临的外部制约与内生不足,未来推动能源民企高质量发展需要深入贯彻新发展理念,坚持“两个毫不动摇”,从宏观制度环境和微观企业要素等方面综合施策,着力破除发展瓶颈,形成支撑能源民企高质量发展的友好环境和内生动力。
(一)完善民营经济健康发展的法治环境
研究出台关于促进民营经济发展的相关法律法规,将宪法确立的鼓励、支持和引导非公有制经济发展的规定细化,将党中央、国务院关于促进民营经济健康发展、保护民营企业产权和企业家权益的政策细化为具体法规条例,从法律层面保障民营企业平等使用各类资源要素。
(二)进一步营造公平竞争的市场环境
严格落实市场准入负面清单制度,全面清除清单之外各种违规准入许可和隐形门槛,强化负面清单制度执行情况监督。着力破解能源工程招投标隐形壁垒,一方面在招投标资质条件设置上不得歧视民营企业,另一方面要增强招投标过程透明度,使招投标中的“潜规则”失去存在空间。进一步破除行政垄断,既要在已放开领域公平对待民营资本,又要拓宽民营资本投资范围。
(三)破解能源民企融资难融资贵问题
建立健全服务于能源民营经济的融资体系,重点推动银行业金融机构考核机制改革,构建对民营企业“敢贷、愿贷、能贷”的金融长效机制。拓宽融资渠道,支持不同类型、不同规模能源民企根据自身情况采取风险投资、上市融资、发行债券等渠道融资。充分发挥政府性融资担保基金作用,加大对能源民企增信支持力度。
(四)全面提升能源民企创新能力和水平
进一步落实完善对能源民企创新投入的激励和支持政策,加大普惠型科技创新投入力度,在广大农村和偏远地区同时实现技术的创新和能源的可负担。鼓励大型民企参与国家重大能源科研项目“揭榜挂帅”,引导民企与国企、其他机构协同创新,针对重点项目开展联合攻关。同时,构建能源民企技术创新公共服务平台,促进企业间交流及创新成果的转化利用。
(五)支持能源民企高质量开展“走出去”
支持能源民企与央企、国企抱团出海,用好RCEP政策红利,参与共建“一带一路”。做好风险管控,深入研究海外项目政策和法治环境,加强项目预先合规性审查。加大国际新兴市场开发力度,建立海外生产基地、研发机构、设计中心,构建国际营销服务体系,推动企业海外一体化布局。引导能源民企积极履行对项目当地的社会责任,提高生产和服务的本土化水平。
注:
1.仅统计近三年国家发展改革委、国家能源局通过官网发布的政策文件。
2.榜单按照企业上一年度营业收入总额降序排列产生,2022年榜单以2021年企业营业收入为依据。
3.以能源为主业之一的企业亦包括在内。
4.新能源民企以细分领域为主营业务之一为分类标准,部分细分领域业务占比偏低或刚刚跨界尚未形成较好营收的企业未纳入统计。
附表
表1 我国能源领域民营企业发展重要支持政策


来自: 中能传媒研究院
更多阅读:


