在新冠之后,诺如病毒(norovirus)也走进了大众的认知领域。
事实上,早在1995年就报道了首例诺如感染引起急性腹泻。每年诺如病毒导致数亿例食物中毒病例,虽然它属于自限性疾病,病情能够自我缓解且自行消退,但身体抵抗力较差的老年人、低龄儿童以及有其他基础疾病的人群可能会引起并发症,严重时危及生命。由于诺如病毒的实验室培养条件问题阻碍了诺如病毒疫苗的研发,目前对于诺如病毒没有特效药。
近日,来自斯坦福大学药学院和华盛顿大学医学院的科学家们使用一种创新性方法,借助轮状病毒(rotavirus)来制造针对诺如病毒疫苗的创新策略引起大家的关注。并且他们使用了肠道类器官培养系统来检测该方法的有效性。在针对诺如病毒和其它肠道病原体疾病上,这项研究成果极大的鼓舞了基于轮状病毒的下一代多价肠道疫苗的研发信心。

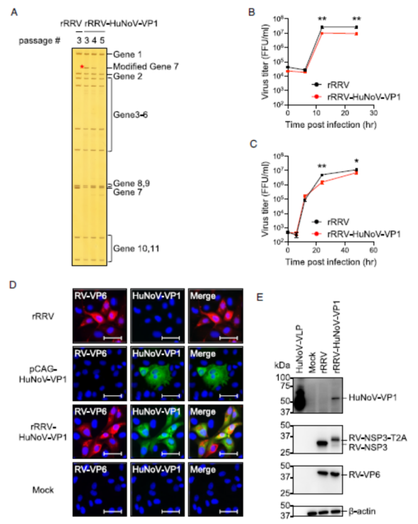
首先,研究者们合成了表达人诺如病毒VP1蛋白的重组轮状病毒,下图B和C可以看到,在MA104感染细胞中,重组病毒的生长动力学表明,病毒在1和0.01的感染倍数(MOI) /细胞中有效复制(图1 d),尽管表达重组人轮状病毒的病毒滴度略低于野生型轮状病毒。接下来,通过免疫染色证明了重组轮状病毒在感染细胞中表达人诺如病毒 VP1(图1 d)。这些数据表明重组轮状病毒在感染细胞中可以按照预期正常表达人诺如病毒 VP1蛋白。
体外实验鉴定重组轮状病毒rRRV-HuNoV-VP1
图片来源:DOI: 10.1073/pnas.2214421120
随后研究者们发现与对照野生型轮状病毒一样,重组轮状病毒在接种后早期引起免疫健全的129sv幼崽小鼠腹泻。检测5 d龄免疫缺陷幼鼠的腹泻率和粪便中的轮状病毒,野生型轮状病毒和重组轮状病毒都在感染后1 – 4 d引起腹泻(下图C),并在接种后1 – 7天内,在免疫缺陷幼崽中均有少量粪便轮状病毒脱落,脱落量无显著差异(下图D)。这些数据表明,先天性免疫反应可能在轮状病毒引起的腹泻中发挥作用。这些数据表明在不论免疫健全或者免疫缺陷小鼠中,重组轮状病毒引起腹泻的能力和对照野生型轮状病毒相似。
诺如病毒VP1基因插入对RV体内复制及发病机制的影响
图片来源:DOI: 10.1073/pnas.2214421120
与免疫染色数据一致,口服重组轮状病毒小鼠的所有血清在4周时就对轮状病毒产生反应。同时,一半的免疫健全129sv小鼠在6周时,血清中就开始出现抗人诺如病毒抗体(下图C)。基于这些发现得出:感染了重组轮状病毒的小鼠血清中含有针对轮状病毒和人诺如病毒VLP的抗体。
重组轮状病毒感染小鼠后产生对轮状病毒和人诺如病毒 VLPs的全身抗体反应
图片来源:DOI: 10.1073/pnas.2214421120
进一步评估了血清抗体对这两种病毒的中和活性。他们采用的是基于人类肠道类器官培养的中和实验,更好的模拟了人类肠道环境。如下图可以看到,血清中产生的抗体可以有效的减少诺如病毒的拷贝数。这些数据支持重组轮状病毒在Stat1−/−乳鼠中诱导了针对两种病毒的抗体反应,并且都具有有效中和人诺如病毒的能力。
重组轮状病毒感染小鼠后产生的抗体在肠道类器官培养中对诺如病毒的中和作用
图片来源:DOI: 10.1073/pnas.2214421120
最后,研究者们发现轮状病毒特异的IgA的粪便标本 (下图 A和B) 。感染后粪便样本也包含人诺如病毒VLP-特异的IgA (下图 C和D)。
肠道中分泌的IgA经常被认为是预防肠道病原体的关键组分。因此,他们测试了粪便样本对于轮状病毒和人诺如病毒的中和能力。如下图E,粪便样本#2和#4在稀释1/64% (w/v) 时表现出较好的抗轮状病毒特性。关键的是,使用1% (w/v)粪便悬浮液进行的人体肠道类器官检测中,粪便样本#2和#4也可以将人诺如病毒滴度降低到中和阈值(下图F)。因此这些结果表明重组轮状病毒在乳鼠体内诱导了针对轮状病毒和人诺如病毒的功能性肠道免疫应答。
重组轮状病毒感染后小鼠抗轮状病毒和人诺如病毒 VLPs的黏膜抗体反应
图片来源:DOI: 10.1073/pnas.2214421120
总之这篇研究构建了含有人诺如病毒蛋白VP1和P结构域基因的重组轮状病毒,并且该重组病毒在感染细胞中表达人诺如病毒VP1和P蛋白,最终乳鼠在口服重组轮状病毒后诱导了对轮状病毒和人诺如病毒的全身和粘膜免疫反应。有趣的是,同时他们采用了实验室肠道类器官培养系统,模拟真实肠道病毒表面环境,更好的看到血清或肠道抗体的有效中和病毒作用。
这项研究的数据证明了轮状病毒可以被设计为一种“两用”肠道疫苗载体(即一种候选的轮状病毒和人诺如病毒联合的活疫苗)提出了直接证据。下一步研究者们主要集中于该重组病毒在动物体内的更多有效性和安全性验证数据(比如是否可以预防诺如病毒),期待他们的结果以及其他肠道疾病病毒的研究。
参考资料:
Takahiro Kawagishi. et al. Mucosal and systemic neutralizing antibodies to norovirus induced in infant mice orally inoculated with recombinant rotaviruses. PNAS. 2023 Jau 26. doi: 10.1073/pnas.2214421120.
来自: 生物谷
更多阅读:





