随着人口的老龄化,痴呆带来的疾病负担也逐渐加重,阿尔茨海默病(AD)是晚发性痴呆症的主要原因,破解AD发生以及进展的机制对降低疾病负担来说极为重要。
β淀粉样蛋白(Aβ)沉积是AD的典型病理特征,它会引起神经元和突触逐渐丢失,最终引起认知障碍[1]。作为中枢神经系统中专业的吞噬细胞,小胶质细胞在AD的发生发展过程中发挥着重要的作用,Aβ可促进小胶质细胞活化为疾病相关小胶质细胞(DAM)。
TREM2和CLEC7A是小胶质细胞上的免疫受体,它们可以激活下游的脾脏酪氨酸激酶(SYK),促进小胶质细胞活化成为DAM清除Aβ斑块[2,3]。有研究表明,TREM2缺失或者TREM2R47H突变会损害小胶质细胞活化成为DAM的能力,并减弱其清除Aβ斑块的能力[2]。
以上研究表明,SYK有可能在小胶质细胞响应Aβ刺激过程中发挥关键作用,但是目前并没有直接的证据证明这一猜想。近期,由华盛顿大学医学院Marco Colonna教授领衔的研究团队,在顶级学术期刊《细胞》发表研究成果,他们发现SYK确实是小胶质细胞活化成为DAM所必需的,SYK缺失会导致小胶质细胞清除Aβ的能力显著下降,从而加速AD模型小鼠疾病进展[4]。
更重要的是,他们还发现,对于不能激活SYK的TREM2R47H突变型小鼠而言,CLEC7A激活性抗体治疗可以帮助激活SYK,从而增强小胶质细胞清除Aβ斑块的能力。
这项研究成果不仅表明SYK是小胶质细胞响应Aβ刺激的核心调控因子,同时也提示,激活CLEC7A或许是一种有前景的AD免疫疗法。
论文首页截图
为了确定SYK在AD小鼠的小胶质细胞中是否发挥作用,研究团队检测了5xFAD小鼠小胶质细胞中SYK的磷酸化水平,发现相比于WT小鼠,AD小鼠小胶质细胞中SYK总蛋白量并未变化,但是SYK磷酸化水平显著上升。
因此,研究团队构建了小胶质细胞SYK条件性敲除的AD小鼠模型——Syki△MG-5xFAD小鼠,给小鼠饲喂他莫昔芬(TAM)即可诱导小胶质细胞特异性敲除SYK,可以用于研究SYK在AD小鼠小胶质细胞中的功能。
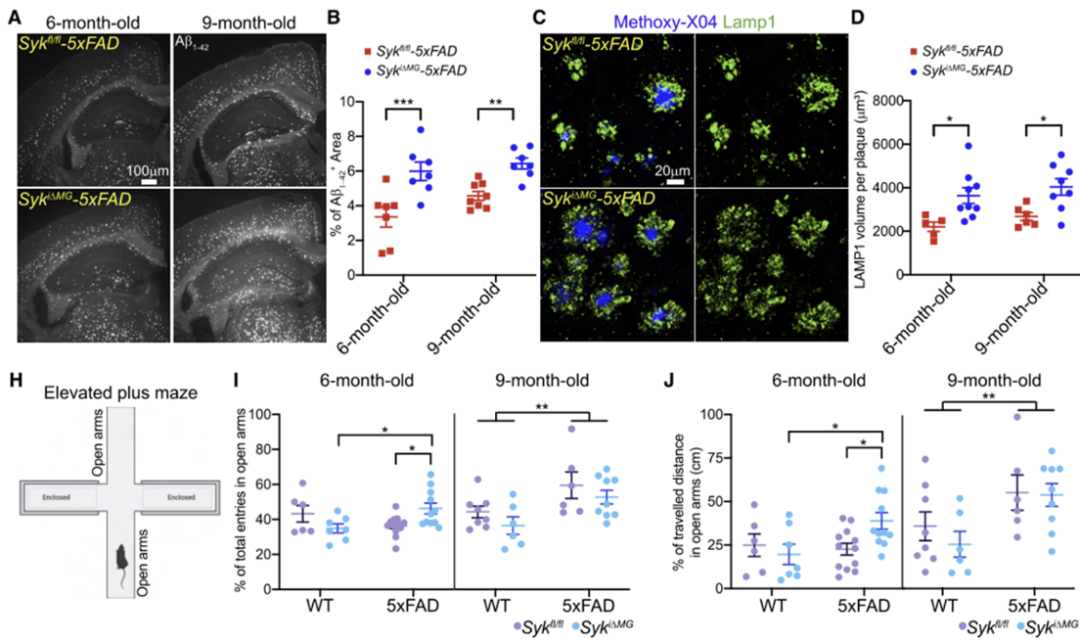
研究团队发现,敲除小胶质细胞上SYK后,在非AD模式小鼠(Syki△MG小鼠)中,小胶质细胞的数量并未发生变化;但是在Syki△MG-5xFAD小鼠(会自发AD)中,敲除小胶质细胞上的SYK后,小鼠大脑皮质和海马区的Aβ沉积显著增加,并且Aβ斑块附近的小胶质细胞数量显著降低,而远离斑块的区域小胶质细胞的密度没有明显变化。体外吞噬功能检测以及体内标记实验均表明,敲除SYK后小胶质细胞吞噬Aβ斑块的能力显著下降。
这些数据表明,SYK对于稳态条件下小胶质细胞的发育和自我更新来说不是必需的,但是SYK对维持小胶质细胞对Aβ的响应能力来说是必需的。
敲除AD小鼠小胶质细胞中SYK损害了小胶质细胞对Aβ的清除能力
既然敲除SYK损害小胶质细胞清除Aβ斑块的能力,那么这是否会影响到AD的进展呢?
为了回答这个问题,研究团队对小鼠大脑进行了免疫荧光染色,结果显示敲除小胶质细胞的SYK后,小鼠大脑中Aβ沉积量明显增加,并伴随着神经元损伤的增加,以及小鼠认知能力的下降。
这些数据表明,敲除小胶质细胞的SYK明显加快了AD的进展。
敲除小胶质细胞中的SYK使Aβ沉积增加,并导致神经元损伤以及认知能力下降
接下来,研究团队通过单细胞转录组测序分析了敲除SYK对小胶质细胞转录组的影响,聚类分析显示,敲除SYK后,DAM细胞几乎消失了,但是增殖状态的小胶质细胞以及DAM前体TM1亚群的数量并未减少。免疫荧光染色也得到了同样的结论。
这些数据表明,敲除SYK后小胶质细胞对Aβ刺激仍有响应,但是并不能完全活化成为DAM。
敲除SYK使得小胶质细胞不能活化成为DAM
之前的研究表明,SYK是TREM2信号通路的关键组成部分,同时也是其他受体下游信号组成部分,因此研究团队想知道SYK缺失和TREM2缺失对小胶质细胞的影响有什么不同。
为了探究这个问题,研究团队整合了SYK缺失小胶质细胞以及TREM2缺失小胶质细胞的单细胞转录组测序数据,分析发现TREM2和SYK缺失后,小胶质细胞均不能获得DAM表型,但是只有SYK缺失的小胶质细胞的DAM前体TM1亚群会增加。
这些数据表明,除了SYK通路之外,TREM2下游应该还有一条其他的通路,这条通路也能支持小胶质细胞增殖和进展到TM1阶段。
通过对TREM2下游接头蛋白的分析,研究团队发现这条信号通路是TREM2-DAP10。值得注意的是,研究人员还发现,TREM2下游的SYK通路和DAP10都是小胶质细胞完全激活所必需的。
SYK与TREM2缺失的小胶质细胞具有不同的分化能力
在之前的研究中,研究人员在人体内发现TREM2R47H突变体不能激活SYK,携带这个突变会使小胶质细胞对Aβ斑块的清除能力下降[2]。因此他们想尝试激活其他能够招募并激活SYK的细胞表面受体,来挽救携带TREM2R47H突变的小胶质细胞。最终选择了CLEC7A——小胶质细胞上的CLEC7A在AD发展过程中上调。
研究团队为TREM2R47H-5xFAD小鼠注射激活性抗CLEC7A抗体后,发现小胶质细胞SYK磷酸化水平升高,吞噬Aβ斑块的能力显著增强。这些数据表明,激活CELC7A能够部分弥补TREM2突变导致的SYK激活不足。
总而言之,这项研究成果表明,SYK对于小胶质细胞完全活化成为DAM来说是必不可少的,SYK缺失会导致小胶质细胞停留在DAM前体状态,清除Aβ的能力下降,加速AD的发展。
机制总结图
对于携带TREM2R47H突变,小胶质细胞中SYK无法激活的情况,该研究提供了一种解决思路——激活CLEC7A,弥补因TREM2缺失引起的SYK激活不足,进而增强小胶质细胞吞噬Aβ斑块的能力。这提示,我们或许可以开发激活CLEC7A的药物来治疗TREM2R47H突变的AD患者。
需要注意的是,在这项研究虽然发现CLEC7A激动性抗体可以激活SYK并增强小胶质细胞的吞噬功能,但是没有研究这种治疗能否减少小鼠大脑中Aβ斑块的数量,以及对小鼠认知的影响。因此,这个研究成果仍待后续研究进一步探索。
来自:
更多阅读:






