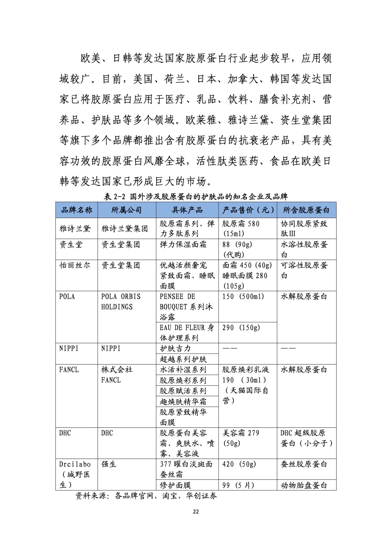
随着人们对自身健康和抗衰老的不断追求,胶原蛋白的抗衰、医美等功效性得到日益充分的市场开发和消费者认可。目前,美国、荷兰、日本、加拿大、韩国等发达国家已将胶原蛋白应用于医疗、乳品、饮料、膳食补充剂、营养品、护肤品等多个领域。活性肽类医药、食品、饮料等在日本、美国、欧洲已形成巨大的市场。欧莱雅、雅诗兰黛、资生堂、强生、安利、拜耳、雀巢、健安喜、蒲瑞坦、日皮、自然之宝(NATURE’ S BOUNTY)、蝶翠诗(DHC)等跨国公司旗下多个品牌,纷纷推出含有胶原蛋白的化妆品和抗衰老产品。
医疗健康领域是未来全球胶原蛋白市场增长主要板块
GrandView Research数据显示,2019年全球胶原蛋白市场规模达到153.56亿美元,2022年达到172.58亿美元,预计2027年将达到226.22亿美元,年均复合增长率为5.42%。
2019年胶原蛋白应用于医疗健康市场规模在胶原蛋白全球市场总规模中的占比为49.83%,市场规模为76.04亿美元,2020年医疗健康领域市场规模在市场总规模中的占比为49.93%,市场规模达77.59亿美元,预计2027年的市场规模将达到111.17亿美元。医疗健康领域是未来胶原蛋白市场增长的重要驱动力板块。
企业纷纷看好国内胶原蛋白肽的市场前景
2005年以来,我国胶原蛋白行业快速起步成长,除原有的胶蛋白生产企业外,食品和制药等企业纷纷看好市场前景,跨界入局。根据Grand View Research报告,2019年中国胶原蛋白市场规模为9.83亿美元,约占全球市场的6.40%。而到2027年,中国胶原蛋白的市场规模预计将达到15.76亿美元,约占全球市场的6.96%。
PDF版本将分享到199IT知识星球,扫描下面二维码即可!
更多阅读:

