骨骼肌组织是人体中最大的组织之一,其对人体的运动功能有着至关重要的作用。骨骼肌受损后,有自我恢复的功能。这包括了静止的肌肉干细胞(Muscle stem cells)的激活,免疫细胞的浸润与炎症反应等。这种恢复过程的详细机理,还不为人所知。Nakka et al. 发现肌肉干细胞通过JMJD3的去甲基化活性表观遗传调控了透明质酸(又名,玻尿酸)的合成,从而克服了损伤环境中的抑制性炎症因子的作用,从而退出静止并启动修复。
该工作以JMJD3 activated hyaluronan synthesis drives muscle regeneration in an inflammatory environment为题于2022年8月4日发表于《科学》杂志(Science) 【1】。
肌肉损伤后,肌肉干细胞表现出不同水平的表观遗传学改变。而肌肉干细胞退出静止(quiescence)则伴随着组蛋白H3赖氨酸27甲基化(H3K27me3)的全局下调 【2】。
作者发现同属KDM6去甲基化酶蛋白家族的UTX与JMJD3在包括静止的肌肉干细胞的各类细胞类型中广泛表达。随后,构建了泰莫西芬(tamoxifen)诱导的Utx或Jmjd3特异性敲除肌肉干细胞系。通过心脏毒素(cardiotoxin)在上述细胞系与野生型细胞中诱发急性细胞损伤,观察其修复与纤维再生,作者确定了JMJD3在肌肉细胞纤维再生过程中起重要作用。失去去甲基化酶活的JMJD3无法使得肌肉干细胞重新进入细胞周期,纤维再生能力降低,这与JMJD3敲除细胞系表型类似。
图一. 损伤后肌肉干细胞的激活需要JMJD3
有趣的是,在未受损伤的肌肉细胞中,哪怕缺失了JMJD3,肌肉细胞仍然可以被修复。而在小鼠实验中,单侧腿的胫骨前肌受到损失,对侧腿的肌肉修复过程在JMJD3敲除条件下也会被抑制。这说明存在一种可溶性的因子,会在肌肉细胞受损后被释放,并抑制相关的肌肉修复过程。而JMJD3的作用是克服该因子的抑制作用,使得肌肉干细胞重新进入周期,开启修复。
为了进一步阐明JMJD3在细胞损伤修复过程中的作用机理,作者需要回答两个问题。一,这种因子是什么?二,JMJD3是如何克服该因子的抑制作用的?作者使用了包括基因探针富集分析(Gene set enrichment analysis),基因组与转录组联合分析等一系列生物信息学方法,结合小鼠实验,回答了上述问题。
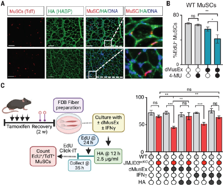
作者发现干扰素γ(interferon- γ)、白细胞介素6(interleukin-6)在受损肌肉细胞环境中得到上调。体外实验证明该两种因子可以抑制肌肉干细胞进入细胞周期。在损伤后微环境中出现的巨噬细胞和中心粒细胞,则有可能是这些炎症因子的来源 【1、3】。
图二. 透明质酸整合进入细胞外基质,推动了肌肉干细胞退出静止
为了找到JMJD3的调控对象,作者设置了三条筛选标准:1)在JMJD3敲除细胞系中表达量下调,2)启动子2500bp内有JMJD3结合位点,以及3)JMJD3敲除后该基因附近区域有H3K27me3的富集。有41个基因满足上述条件。
基于此,作者特别关注的是一个编码参与透明质酸(hyaluronic acid)合成的酶的基因Has2。透明质酸是细胞外基质的组成部分,并且参与众多信号通路的调控 【4】。作者发现损伤后40小时在野生型细胞周围有透明质酸包裹,而在JMJD3敲除细胞系则观察不到该特征。当用化学抑制剂阻断透明质酸的合成时,野生型细胞的损伤修复也别抑制了。另一方面,在JMJD3敲除型细胞中加入额外的透明质酸,可以诱导其重新进入细胞周期并启动修复。
综上,炎症因子干扰素γ与白细胞介素6抑制了肌肉干细胞退出静止的过程,而Has2依赖JMJD3的去甲基化作用而得到激活,产生的透明质酸整合进受损细胞的细胞外基质中,使得肌肉干细胞能克服炎症因子的抑制作用重新进入细胞周期,并启动修复。
参考文献:
1.Nakka K, Hachmer S, Mokhtari Z, Kovac R, Bandukwala H, Bernard C, et al. JMJD3 activated hyaluronan synthesis drives muscle regeneration in an inflammatory environment. Science. 2022 Aug 5;377(6606):666–9.
2.Schwörer S, Becker F, Feller C, Baig AH, Köber U, Henze H, et al. Epigenetic stress responses induce muscle stem-cell ageing by Hoxa9 developmental signals. Nature. 2016 Dec 15;540(7633):428–32.
3.Yang W, Hu P. Hierarchical signaling transduction of the immune and muscle cell crosstalk in muscle regeneration. Cell Immunol. 2018 Apr 1;326:2–7.
4.Puré E, Assoian RK. Rheostatic signaling by CD44 and hyaluronan. Cell Signal. 2009 May;21(5):651–5.
来自: 生物谷
更多阅读:



