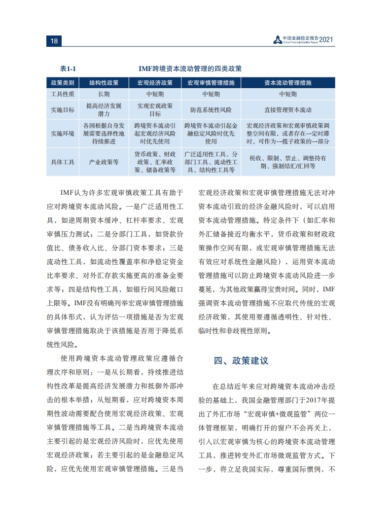
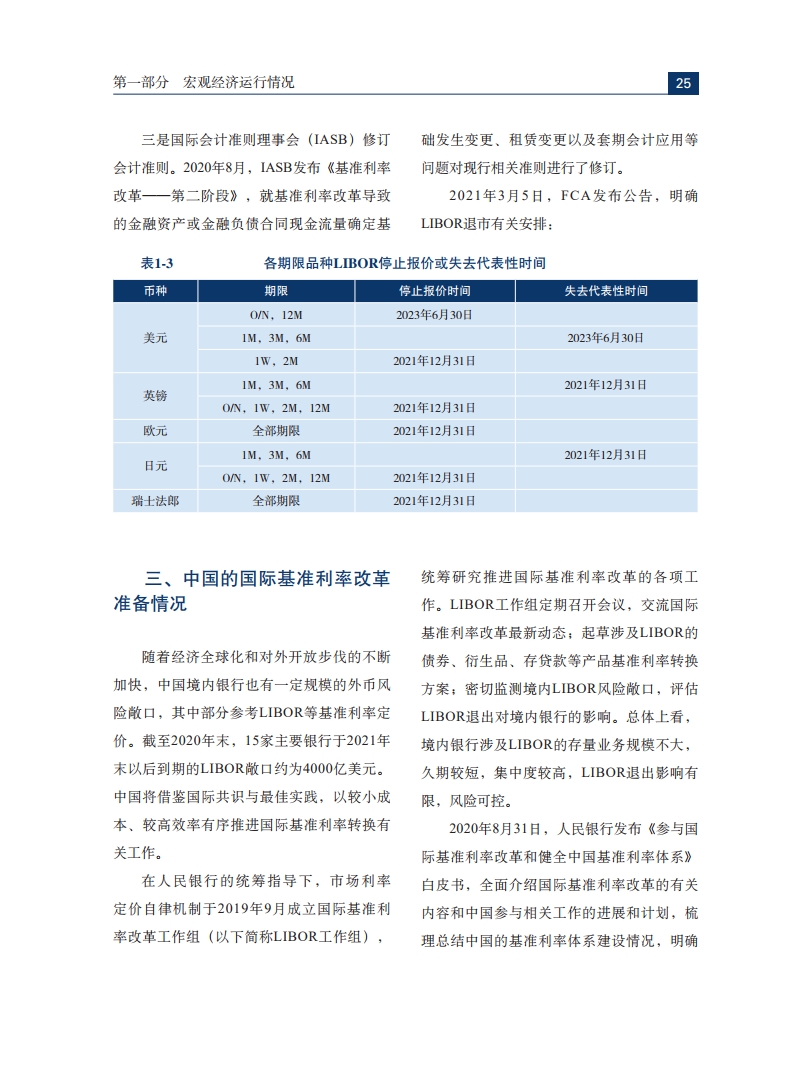
中国人民银行发布了《中国金融稳定报告(2021)》,对2020年以来我国金融体系的稳健性状况进行了全面评估。报告认为,2020年以来,国际形势严峻复杂,国内改革发展稳定任务艰巨繁重,特别是新冠肺炎疫情带来前所未有的冲击,全球遭受了第二次世界大战以来最严重的经济衰退。面对重大考验和挑战,中国坚持高质量发展方向不动摇,统筹疫情防控和经济社会发展,“十三五”规划圆满收官,脱贫攻坚战取得全面胜利,全面建成小康社会。2020年中国国内生产总值(GDP)同比增长2.3%,经济总量突破100万亿元,在全球主要经济体中唯一实现经济正增长。
报告指出,按照党中央、国务院决策部署,在国务院金融稳定发展委员会统筹指挥下,金融系统坚持服务实体经济,全力支持稳企业保就业,进一步深化金融改革开放,坚决打好防范化解重大金融风险攻坚战,取得重要阶段性成果。一是宏观杠杆率持续过快上升势头得到有效遏制。2017-2019年宏观杠杆率总体稳定在250%左右,为应对疫情加大逆周期调节赢得了空间。2020年疫情冲击下GDP名义增速放缓、宏观对冲力度加大,宏观杠杆率阶段性上升,预计将逐步回到基本稳定的轨道。二是各类高风险机构得到有序处置。依法果断接管包商银行,在最大限度保护存款人和客户合法权益的同时,坚决打破了刚性兑付,严肃了市场纪律。锦州银行财务重组、增资扩股工作完成,经营转向正轨。顺利接管“明天系”旗下9家金融机构,维持基本金融服务不中断,有序推进清产核资和改革重组工作。华信集团风险处置主要工作基本完成,安邦集团风险处置进入尾声。三是影子银行风险持续收敛。统一资管业务监管标准,合理设定调整资管新规过渡期,金融脱实向虚、资金空转等情况明显改观。四是重点领域信用风险得到稳妥化解。加强债券发行交易监测,综合施策有效化解企业债务风险。积极制定不良贷款上升应对预案,支持银行尤其是中小银行多渠道补充资本。五是金融秩序得到全面清理整顿。在营P2P网贷机构全部停业,非法集资、跨境赌博及地下钱庄等违法违规金融活动得到有力遏制,私募基金、金融资产类交易场所等风险化解取得积极进展,大型金融科技公司监管得到加强。六是防范化解金融风险制度建设有力推进。建立逆周期资本缓冲机制,出台系统重要性银行评估办法,发布金融控股公司监管办法,统筹金融基础设施监管。完善存款保险制度建设和机构设置,发挥存款保险早期纠正和风险处置平台作用。制定重点房地产企业资金监测和融资管理规则,推出房地产贷款集中度管理制度。总体看,经过治理,金融风险整体收敛、总体可控,金融业平稳健康发展,为有效应对新冠肺炎疫情冲击、全面建成小康社会创造了良好的金融环境。
报告认为,当前百年变局和世纪疫情交织叠加,世界进入动荡变革期,国内外不稳定性不确定性显著上升。国际方面,2020年以来的新冠肺炎疫情全球大流行使大变局加速演进,世界经济低迷,全球产业链、供应链因非经济因素而面临冲击,国际贸易和投资大幅萎缩,发达经济体宽松货币政策溢出效应持续显现,经济全球化遭遇逆流,保护主义、单边主义上升,国际经济、科技、文化、安全、政治等格局都在发生深刻调整。国内方面,我国防控疫情输入压力依然较大,经济恢复不均衡、基础不牢固。同时,金融风险仍然点多面广,区域性金融风险隐患仍然存在,部分企业债务违约风险加大,个别中小银行风险较为突出,这些都对维护金融稳定提出了更高要求。

PDF版本将分享到199IT知识星球,扫描下面二维码即可!
更多阅读:
