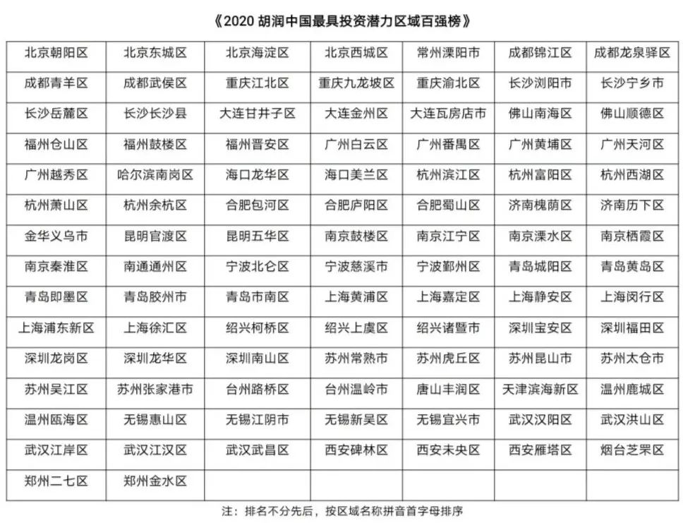
上海浦东新区位居榜首,其次是深圳龙岗区、北京朝阳区、深圳宝安区和北京海淀区
百强区域共来自33个城市,其中上海和苏州最多,分别有6个区域上榜;其次是南京、武汉、杭州、深圳、广州和青岛,分别有5个区域上榜
长三角、珠三角和长江中游城市群上榜区域最多,分别有42个、12个和9个
南京鼓楼区、深圳宝安区、广州天河区、西安雁塔区等15个上榜区域常住人口城镇化率达
100%,远高于全国平均水平的60.6%
上海浦东新区是榜单上去年GDP最高的区域,达1.27万亿元,比上年增长7%
北京西城区是榜单上去年人均可支配收入最高的区域,达8.8万元,比上年增长8%
台州温岭市在环境生态方面表现最佳,去年空气质量优良天数为362天,优良率达99.7%
2019全年国内生产总值达99万亿元,比上年增长6.1%。其中,全年长江三角洲地区生产总值23.7万亿元,比上年增长6.4%;京津冀地区生产总值8.5万亿元,比上年增长6.1%。位于长三角城市群中的上海浦东新区2019年地区生产总值达1.27万亿元,比上年增长7%,高于上海全市1个百分点,超越了众多省会城市。
2019全年全国居民人均可支配收入3.1万元,比上年增长8.9%。按常住地分,城镇居民人均可支配收入4.2万元,比上年增长7.9%。位于京津冀城市群中的北京西城区2019年人均可支配收入达8.8万元,比上年增长8.1%,是榜单上去年人均可支配收入最高的区域。
据生态环境部数据,2019全国337个地级及以上城市PM2.5浓度为36微克/立方米,优良天数比例为82%。其中台州温岭市的表现最佳,空气质量优良天数为362天,优良率达99.7%。
据科技部数据,2019年全国投入研究与试验发展经费2.2万亿元,同比增长12.5%,与国内生产总值之比为2.2%,比上年提高0.1个百分点。其中北上深高居第一梯队,研发经费占全国20%。广州、苏州、天津、杭州、西安、重庆、南京、武汉位居第二梯队。
胡润百富董事长兼首席调研官胡润表示:“希望我们这个中国最具投资潜力区域百强榜能给胡润世界500强、胡润中国500强中的企业以及胡润百富榜上的企业家一个参考,中国哪些地区最具有投资潜力。”

广州天河区是广州市新城市中心区,区内交通资源聚集,拥有地铁、快速公交系统、火车站等多层次城市交通体系。汇集华南理工大学、华南师范大学、暨南大学、华南农业大学等多所高等学府。去年全年地区生产总值5,047亿元,比上年增长8%。
北京西城区是首都功能核心区,政治、文化的核心承载区,历史文化名城保护的重点地区,体现国家形象和国际交往的重要窗口地区。去年实现地区生产总值5,007亿元,比上年增长6.1%。
值得一提的是,华为和腾讯总部均位于榜单上排名前10的区域,分别在深圳龙岗区(第2名)和深圳南山区(第7名)。
来源:《2020胡润中国最具投资潜力区域百强榜》
长江中游城市群,包括武汉洪山区、长沙宁乡市等9个区域上榜
长江中游城市群承东启西、连接南北,是长江经济带的重要组成部分,也是实施促进中部地区崛起战略、全方位深化改革开放和推进新型城镇化的重点区域,是构建中部崛起的战略支撑带。长江中游城市群以钢铁、汽车等传统工业为基础,以电子信息、生物工程、新能源等高科技产业为支撑,未来重点推进金融、旅游、文化创意的深度合作,打造世界级规模的先进制造业带。
南京市辖区,是南京主城八区之一,国家东部地区的国际商务、金融、经济中心,也是江苏省委、省政府机关及江苏省军区政治部所在地,江苏省的政治、文化、行政中心。据南京市统计局统计,鼓楼区2019年常住人口数为106.6万人,占全市比重达12.5%,城镇化率为100%。2019年全市地区生产总值达1,012亿元,增长10%。鼓楼区独特的滨江区位优势、雄厚的科技创新基础,契合国家发展策略,贯彻创新、协调、绿色、开放和共享的理念。
长三角城市群——常州溧阳市
位处上海大都市圈、南京都市圈和沪宁杭金三角中心,将是长三角地区最具潜力的城市之一。作为国家全域旅游示范区,2019年全市旅游总收入257.38亿元。网红“溧阳1号公路”把生产、生活的空间变为了可观赏、可旅游的生态空间;拥有中科院物理研究所长三角研究中心、南京航空航天大学等创新平台,吸引了新加坡金鹰集团、宁德时代、上汽集团、环球融创等重大项目。
长三角城市群——台州温岭市
台州市所辖县级市,是著名的温黄平原所在地,素称“鱼米之乡”,被誉为“虾仁王国”。温岭市去年全年实现生产总值1,105亿元,增长6.5%。在环境生态方面,台州温岭市的表现最佳,去年空气质量优良天数为362天,优良率达99.7%。
京津冀城市群——天津滨海新区
天津市辖区、副省级区。2005年纳入国家发展战略国家级新区和国家综合配套改革试验区,国务院批准的第一个国家综合改革创新区。区辖内包括开发区、保税港区、生态城等五个多元经济功能区。环渤海经济圈的中心地带,常住人口299万,是中国北方对外开放的门户、高水平的现代制造业和研发转化基地、北方国际航运中心和国际物流中心。2020年4月,滨海新区生态城管委会与中国移动通信集团天津有限公司签署合作协议,预计今年内,生态城将搭建首个“双千兆”智慧社区试点,并在老年人居家看护、社区智慧健康小屋、医院智慧医疗等领域形成5G智慧应用。
长江中游城市群——武汉武昌区
武汉市辖区,湖北省委、省政府所在地。全年完成生产总值1,522亿元,比上年增长7.4%。文化、教育事业发展兴盛,将启动大阅读、大体育、大艺术、大创客等课程群建设,探索核心素养的校本化表达,并围绕提升教学质量、优化管理模式、变革课堂方式、提高备考效能来完善拼搏联盟机制建设。中国著名的综合性研究型大学,武汉大学、华中科技大学、中国地质大学、中南财经政法大学等10余个知名高等学府均位于武昌区。此外,武昌区各类历史遗存众多,有起义门、红楼、放鹰台、无影塔等物质遗存100余处,文物保护单位38处。
成渝城市群——成都青羊区
成都市辖区,古蜀文明和诗歌文化的发源地之一。区内的宽窄巷子是成都三大历史文化保护区之一,兼具艺术与文化底蕴。2019年8月,首批超过30家会员单位的青羊区文创产业商会16日正式挂牌成立,双方共同打造全国首个5G数字影视中心,对推动影视数字拍摄、虚拟现实应用领域的快速发展有极大的促进作用。青羊区少城国际文创硅谷功能区着力构建以文博艺术、影视娱乐为主导,音乐演艺、文博旅游为配套的“2+2”产业体系;同年10月,新引进重点项目56个,总投资131亿元;集聚文创企业581家,文创产业从业人员增加至2万余人。

更多阅读:




