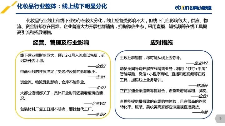
亿邦动力研究院:2020春节疫情期间网络零售研究快报 突发的疫情打乱了各行各业的运转,战“疫”求生,保卫增长,成为大家的共识。在看到疫情给旅游出行、餐饮娱乐、购物等行业都带来不同程度影响的同时,我们也看到众多企业都在抓紧线上机会,小程序、社交分销、直播成为香饽饽,到家业务、无接触配送被重新重视,在线办公引发新的行业思考。 亿邦动力对近200家企业进行调研后发现,以生鲜、母婴、日化为代表的必需消费品行业受疫情影响有限,而服装、玩具等非必需消费品销售下滑严重;业务线上化程度高的企业受影响相对较小,而商业模式更依赖线下的企业受影响相对较大;与此同时,生产型企业由于原材料断供、复工时间未定及硬成本等多方面因素,受疫情影响极大且延续时间更长。从各大网络零售平台的情况来看,物流配送及供应链恢复决定了交易额的涨跌,而与之形成对比的是,微信小程序商城交易则大大的爆发。 针对疫情期间网络零售市场受到的具体影响及企业的应对措施,亿邦动力研究院发布《2020春节疫情期间网络零售研究快报》,该报告既涵盖了多个行业的详情及企业案例,也提供了网络零售市场疫情后续趋势的预判。 更多阅读:商务部:2020年网络零售市场发展报告商务部:2022年上半年中国网络零售市场发展报告千禧一代的需求报告:亚马逊时代的网络零售eMarketer:2020年十大电商将占美国零售电子商务市场60.1%ComScore:2018年美国网络零售经济报告Google:合作以赢得零售网络时代Akamai:2017年春季网络零售效果调查报告Pi Datametrics:2016-2017年英国美容零售业报告中国电子商务研究中心:2013年中国网络零售交易规模为18851亿 同增42.8%实时电子商务营销的7个方法阿里研究中心:新基础:消费品流通之互联网转型报告信息图:美国网络零售统计和趋势comScore:本地企业主导巴西网络零售中国网络空间研究院:2025年中国6G专利申请量全球占比40.3%商务部:2023年一季度中国网络零售市场发展报告