报告下载:添加199IT微信公众号【i199it】,回复关键词【2023年企业数据确权与全球合规趋势】即可下载
报告发布了全球数据交易规模与中国企业合规调研结果,预计到2028年,全球数据交易平台市场价值将达到197.50亿美元,在预测期内以15.9%的复合增长率增长。
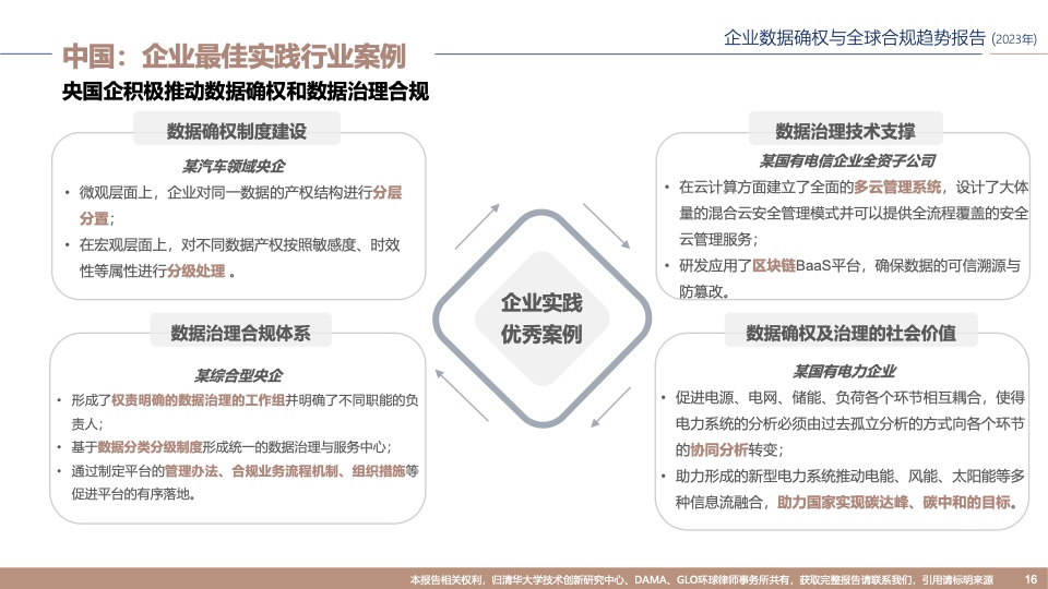
中国96%的受访企业认为,数据合规是企业必须履行的义务,但企业数据确权与合规挑战,面临缺乏专业人才、制度标准和案例,未形成稳定合规流程,理论技术存在难点,缺乏高层战略重视等多项难题。报告还总结了中国企业数据确权与合规的最佳行业实践。
此外,报告还介绍了AIGC治理下的数据合规趋势:2023年AIGC“生成式”人工智能迎来爆发式增长,对数据确权与合规提出全新挑战。
报告下载:添加199IT微信公众号【i199it】,回复关键词【2023年企业数据确权与全球合规趋势】即可下载
更多阅读:






























